Esta sección puede ayudarte a entender a fondo la Unidad Caprina, si deseas tener mas información, puedes dirigirte a la pestaña de "REFERENCIAS"
¡Adelante, conozcamos juntos la Unidad Caprina!

Historia
El Centro Latinoamericano de Especies Menores - CLEM nace en 1.979 como fruto de un Convenio Internacional de Cooperación Técnica entre el gobierno de Colombia y el gobierno de Los Países Bajos, ejecutado por el IPC Livestock - Barneveld College, institución holandesa de educación media técnica que imparte capacitación en procesos productivos de las especies menores a nivel internacional y el SENA.
El CLEM atiende, con programas de formación, asesoría y fomento, un gran número de pequeños y medianos productores campesinos, comunidades indígenas y negritudes del Departamento del Valle del Cauca y de otros Departamentos del país, en aspectos relacionados con la producción de Especies Menores, cuenta con diferentes unidades como: Porcina, Avícola, Cunícola, Cuyicola y la que es de interés para nosotros la Unidad Caprina. En esta Unidad pecuaria se llevan a cabo diferentes actividades en función de la formación práctica.
Unidad

- Corral n. 1
- Corral n. 2
- Corral n. 3
- Corral n. 4
- Corral n. 5
- Corral n. 6 (Cunas)
- Corral n. 7
- Corral n. 8
- Corral n. 9
- Corral n. 10
- Corral n. 11 (Machos)
- Kiosquito
- Compostaje
- Picadora
- Bodega
- Sala de ordeño
- Compostera de mortalidad
- Oficina
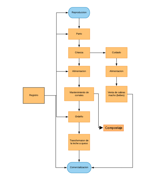
ACTIVIDADES


Reproducción
Las montas se llevan a cabo en las horas de la tarde, para que el olor del macho no impregne la leche y pueda verse afectado el producto final, además de la tranquilidad que se tiene, se realiza todos los días desde las 4 pm a 5 pm; los machos se encuentran separados en cuatro corrales distintos alejados de las hembras teniendo en cuenta las razas, esto para mejorar la especies, las hembras están distribuidas en corrales de igual forma por su raza y cuando se lleva a cabo la monta, el macho del corral número 1 es llevado hacia el corral número 1 de hembras, y así sucesivamente, con lo demás machos. Se debe estar al pendiente de los machos para verificar que hembra montó y no tener errores a la hora de los partos. Al finalizar se hace el registro indicado de la monta de los machos para tener un control de las hembras embarazadas y seguir con la siguiente actividad.

Parto
Actividad crucial en la Unidad, antes de que las hembras comiencen a parir se debe hacer preparativos para bajar al mínimo la mortandad de cabritos durante la primera semana de vida.
1. Preparación de cuna:
- Un lugar seco, por lo tanto, se dispone de un techo y se cubre uno de los lados para evitar la entrada de lluvia y frío.
- Debe estar cerca del corral, para que sea más sencillo el traspaso de las cunas hacia el corral madre.
- Se dispone una capa de heno o acerrin para que la madre pueda estar cómoda y a la hora de que el cabrito salga, esté caliente.
2. Preparación de las madres para el parto:
- Se deben realizar las vacunaciones correspondientes a las madres de acuerdo al calendario sanitario.
- Una semana antes de que se dé el alumbramiento, se tienen que recortar los pelos de la cola, para que no se les adhiera la sangre y los desperdicios del parto, que siguen saliendo dos semanas después que la cabra pare.
- Se debe realizar un recorte de pezuñas a todas las hembras, para que la madre se sienta cómoda y no hayan problemas.
3. Atención durante el parto:
Para identificar cuando la cabra está por parir, se palpa la base de la cola, notando que está blandita y relajada. Además, el ultimo día antes de parir la ubre "baja" y la vulva está "hinchada". El parto suele ser rápido y lo primero que sale es una bolsa con un líquido espeso y transparente. Esta bolsa no debe romperse manualmente, sino que lo hace ella misma, ya que abre el canal de parto para que salga el cabrito. Después de un rato aparecen las patas delanteras o traseras, que es la forma normal en que deben nacer los cabritos.
La madre hace algunas fuerzas y el cabrito es expulsado; si son dos, el segundo nace entre los 5 a 20 minutos después del primero. Inmediatamente la cabra empieza a limpiarlos, no debe entrometerse en este acto, salvo el caso en que haya algún problema, como por ejemplo que el cabrito este ahogado con el líquido, se limpia bien la nariz y se cuelga al cabrito de las patas haciendo movimientos de arriba a abajo con el cabrito suspendido, para que el líquido salga de los pulmones.
Entre 10 a 30 minutos después de nacer los cabritos comienzan a pararse y a buscar la ubre. Hay que asegurarse que antes de las cuatro horas de nacidos tomen el calostro, que es la primera leche de la madre. Esto es importante porque la madre le trasmite a la cría defensas para que no enfermen, y además el calostro hace que se elimine el "meconio", que es la primera bosta del cabrito (negra y pegajosa), si no se elimina puede matar al recién nacido. De igual manera, cuando los cabritos succionan la teta se favorece la eliminación de la placenta que debe ser expulsada rápidamente después del parto.
Si hay rechazo de la hembra hacia las crías, es bueno atarlas con sus crías cerca, por dos o tres días, que es lo que tardan en reconocerlas y aceptarlas.

Crianza
Algunas buenas prácticas al nacimiento de los cabritos, favorecen su supervivencia y disminuyen las posibilidades de que se enfermen. Las más importantes son las siguientes:
- Desinfección del ombligo cuando nace, con tintura de yodo al 10 % o cualquier otro desinfectante.
- Limpiar el morro y la boca de líquidos.
- Secar frotando con un trapo para estimular la respiración si la madre no lo lame.
- Controlar de que mame calostro desde las primeras horas de vida, pues a través del mismo, la madre le transmite defensas contra muchas enfermedades. Es conveniente no separarlo de la madre durante los primeros tres días.
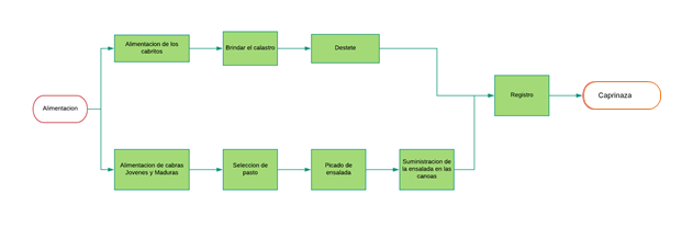
- Vigilar de que no se le acumule la caprinaza en la zona anal, pues ello le impide defecar. Si esto ocurre, limpiar mediante el raspado con una madera de canto romo.
- Se debe mantener a la cría cerca de la madre, ya que la cría necesita de la protección y los cuidados de la madre constantemente.

Alimentación
- Alimentación cabritos
Al nacer el cabrito o ''Becerro'' se debe estar al cuidado de que tome calostro de su madre, este posee los mejores nutrientes, si la cría no toma leche o su madre no le suministra la leche a la cría, se necesita extraer la leche a la madre y suministrarle a la cría el mayor calostro posible que pueda consumir la cría.
De 1-7 Días (Una Semana) Es Necesario darle a la cría un tetero completo de leche en la mañana y en la tarde posiblemente completos y tratar que la cría se los tome completamente.
- De 1 Semana a 1 Mes la cría comienza a consumir un poco más de leche dos teteros en la mañana y dos en la tarde luego llega la etapa de destete es necesario seguir suministrando a la cría la leche, pero teniendo en cuenta disminuir un poco la porción de leche para que la cría pueda comenzar a consumir el alimento.
- Alimentación cabra Jóvenes - Maduras
- Se debe tener en cuenta que tanto las gramíneas como las leguminosas tienen un determinado tiempo en el que se debe cortar para suministrar a los animales. Sabiendo los parámetros de estos forrajes se va inmediatamente al segundo paso.
- Elementos de protección personal como el overol o una camisa manga larga, botas y un machete afilado.
El pasto ya sea Elefante morado o Cogollo de caña se corta una cantidad que sea suficiente para suministrar por varios días dependiendo el número de animales que estén en el momento en la unidad. Al igual que la ensalada.
- La ensalada que se le suministra a las cabras son el Botón de oro, Nacedero, Mata ratón, Morera y Leucina.
- Ya cortado estos forrajes de procede a colocar a una plataforma de madera, para que esta se deshidrate para aportar valor nutritivo.
Cuando se tenga la cantidad suficiente
se procede a recoger con una pala y se deposita en la carreta
o buggy para ser llevado a las canoas donde las cabras comen. Cada cabra come
400 gr al día, en la mañana se le depositan 200 gr y lo mismo se hace en las
horas de la tarde; además de la ensalada se le agrega concentrado por encima,
este cuenta con todas las vitaminas necesarias para el fortalecimiento de la cabra.

Mantenimiento de corrales
Este proceso se lleva acabo cada viernes en la mañana:
- Primero se recoge el alimento que sobra del día anterior, dejando las canoas limpias para suministrar el alimento recién hecho.
- Se barre toda la unidad y se recoge toda la caprinaza con rastrillo de madera y palas, luego se lava la orina sin usar detergentes. Ya que la mayor parte de la suciedad es generada por la caprinaza.
- La caprinaza recogida se transporta con bugyy a el área de compostaje.

Compostaje
- Se recoge la caprinaza con un rastrillo de madera y una pala, se deposita en una carretilla y se lleva a zona de compostaje en donde se adecuan las pilas o camas, las cuales tienen unas medidas específicas 3,20 mt de largo, 50 cm de altura y un metro de ancho.
- Se les hace un acondicionamiento a las pilas, se revuelven para activar los microorganismos.
- Se revuelven las camas cada ocho días para oxigenar y se le agrega una capa de heno por encima para proteger y que los microorganismos puedan cumplir su trabajo.

Ordeño
Una de las actividades de relevancia en la producción de leche de cabra, son las buenas prácticas de manejo, el resultado es obtener una leche de calidad, por lo tanto, es conveniente considerar lo siguiente:- La cabra debe ser identificada de acuerdo a su etapa de producción.
- Debe existir una plataforma fija con rampa que cuente con escalones para que la cabra pueda subir con mayor facilidad.
- Evitar golpear o estresar a las cabras durante el traslado a la sala de ordeña y la ordeña.
- La primera salida de leche de cada pezón debe examinarse para detectar anormalidades, y realizar las acciones correspondientes.
- Lavado de manos con yodo cada que se pase de una cabra a otra.
- Mantener la ubre limpia de estiércol y pelo, lavar ubres con yodo y secar con una toalla de tela suave, estimulación antes del ordeño.
- Evitar la contaminación de la leche, se recomienda cubrir el recipiente donde es recolectado, y al finalizar el ordeño se utiliza yodo para "sellar" la ubre.
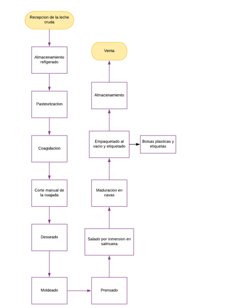
Transformación de la leche de cabra a queso
La leche es obviamente la materia prima principal para la elaboración de los quesos. Siempre partiremos de leche natural, desnatada total o parcialmente, de la nata del suero de mantequilla o de una mezcla de algunos o de todos estos productos.
Leche de buena calidad asegura la obtención de quesos de buena calidad. Existen factores físico-químicos y microbiológicos, que afectan la coagulación de la leche y que están ligado a su composición (cantidad de proteínas soluble, balance salino, pH, etc.) por otro lado la carga microbiana por razones obvias afecta la calidad sanitaria, la inocuidad del queso y la vida útil del mismo.



Comercialización
La cabra, leche y sus productos derivados han tenido históricamente un rol multidimensional que ha tenido efectos en el plano económico, social y comercial.
Es importante resaltar que los aspectos que incorporan valor, generan costos. Referente a los costos de comercialización del queso de cabra, es recomendable revisar dos conceptos los cuales son:
Producto esencial: considera los gustos y preferencias del consumidor como punto de partida para su producción, está referido en aquel producto que realmente satisface la necesidad primera del consumidor que es la leche y el queso.
Producto aumentado: es la incorporación de valor, la cual posibilita la adaptación del producto para que sea preferido y consumido, como por ejemplo el envase, el etiquetado y rotulado.
En el CLEM, la comercialización de estos productos solo se realiza dentro de las mismas instalaciones. A continuación, se muestra el precio de cada producto:
Leche: 1 Libra 6.000
Queso: 1 Litro 1.700
RAZAS

SAANEN
Tiene gran precocidad, desarrollo y rusticidad. En lo referente a sus características es de color blanco, pelaje corto, puede haber manchas negras en la ubre, orejas, ojos y nariz, tiene orejas cortas, erectas, cuernos pequeños en forma de sable o bien pueden ser mochos.
- Cuerpo: expresa buena conformación lechera
Talla y peso: La altura promedio de la cruz en hembras y machos es de 75 a 90 cm. Las hembras adultas alcanzan un peso de 65 kg. (145 lb) y los machos 75 kg. (165 lb).
- Ubre y pezones: Espaciosa, bien desarrollada y no pendulosa. Pezones simétricos dirigidos hacia abajo y ligeramente hacia delante
Características productivas
Producción de leche: Está especializada en la producción de leche. En el trópico producen de 1-3 kg/día pudiendo alcanzar en regiones templadas hasta 1500 kg en 300 días. Se reportan producciones en el Caribe de 800 kg en 250 días.

TOGGENBURG
Raza lechera, adaptable a climas templados y fríos. Se caracteriza por su excelente desarrollo y sus altas producciones de leche.
- Cabeza: Líneas faciales ligeramente cóncavas a rectas y es frecuente la ausencia de cuernos.
- Orejas: Medianas, erectas y hacia delante.
- Talla y peso: Alcanzan un promedio de 75 a 83 cm hasta la cruz en los machos y de 70 a 80 cm en las hembras, mientras que el peso vivo es de 63 kg(140 lb) y 45 kg (100 lb) en machos y hembras, respectivamente.
- Ubre y pezones: Espaciosa, bien desarrollada y no pendulosa. Pezones simétricos dirigidos hacia abajo y ligeramente hacia delante.
Características productivas
Producción de leche: 860 kg en 300 días. En Brasil se obtienen producciones de 3 kg/día.

ALPINA
Es una gran lechera de tamaño medio. Rústica, se adapta perfectamente tanto en estabulación, como en pastoreo o a la vida en montaña. Animal de pelo corto, el tipo gamuzado es el más corriente.
- Talla y peso: Son ejemplares con buen desarrollo para la edad.Las hembras tiene una altura a la cruz mayor de 75 cm y los machos de 78 cm. El peso vivo, mayor o igual a 60 kg. (130 lbs) en las hembras y 80 kg. (175 lbs) en los machos.
- Ubre y Pezones: Espaciosas, no pendulosas, pezones dirigidos hacia abajo y ligeramente hacia delante. Moderadamente largos.
Características productivas
Producción de leche: 1020 kg. en 300 días. En el Caribe las Alpinas importadas producen 274 kg de leche promedio en lactancias de 209 días, aunque se reportan producciones de 4,5kg/día y 3,6% de grasa.

NUBIANA
Esta raza de cabra tiene su origen en el Reino Unido, es una raza de cabra productora de leche con cantidades elevadas de grasa. Son animales delgados y de tamaño medio, con orejas largas, anchas y caídas, el pelo es corto y el color puede ser negro, canela y rojo, aunque es común que estos colores estén manchados con blanco.
Características productivas
La cabra nubia es una raza productora de leche con cantidades elevadas de grasa, esto posibilita la producción de quesos.
- Producción de leche diaria: 1.5 litros.
- Producción de leche diaria: De 400 a 600 litros.
- Duración de lactancia: De 275 a 300 días.
- Porcentaje de grasa: 4.5 %.


